Description
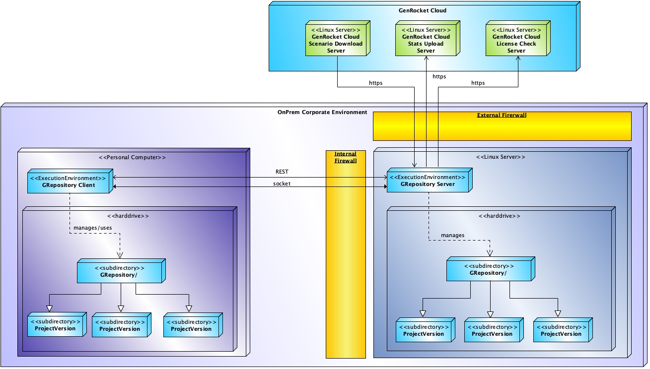
With GenRocket's G-Repository Components, corporate security concerns can be addressed for the following key principles:
- G-Repository Server exists OnPrem, within your Corporate Environment, behind your Corporate Firewalls
- G-Repository Server is the only GenRocket component that communicates to GenRocket Cloud Services
- G-Repository Client only communicates to G-Repository Server within your Corporate Environment
- G-Repository Server is the secure proxy for G-Repository Client to communicate with GenRocket Cloud Services
Security Detail Overview
For detailed answers to many common security questions regarding G-Repository, see G-Repository Detailed Security Overview.
