Description
This article describes a fictional complex testing data challenge to create an insurance policy. It further aims to help clarify how and why the G-Map Server is used to generate test data for complex workflows.
The test data challenge is complicated because the insurance policy steps must flow through multiple applications. However, the data isn't known until the test data is dynamically generated at the beginning of each step within the testing life cycle. And, within a given step of the life cycle, it may need to reference data dynamically generated from previous steps.
The retrieval of test data dynamically generated from previous steps is handled using the Mapping Design Pattern. The Mapping Design pattern allows mapping key-value to a data-value, so the key-value later retrieves the data-value.
Using the G-Map Server in combination with supporting different GenRocket G-Map Components, the G-Map Server concretely implements the Mapping Design Pattern to manage the flow of test data between components with complete referential integrity.
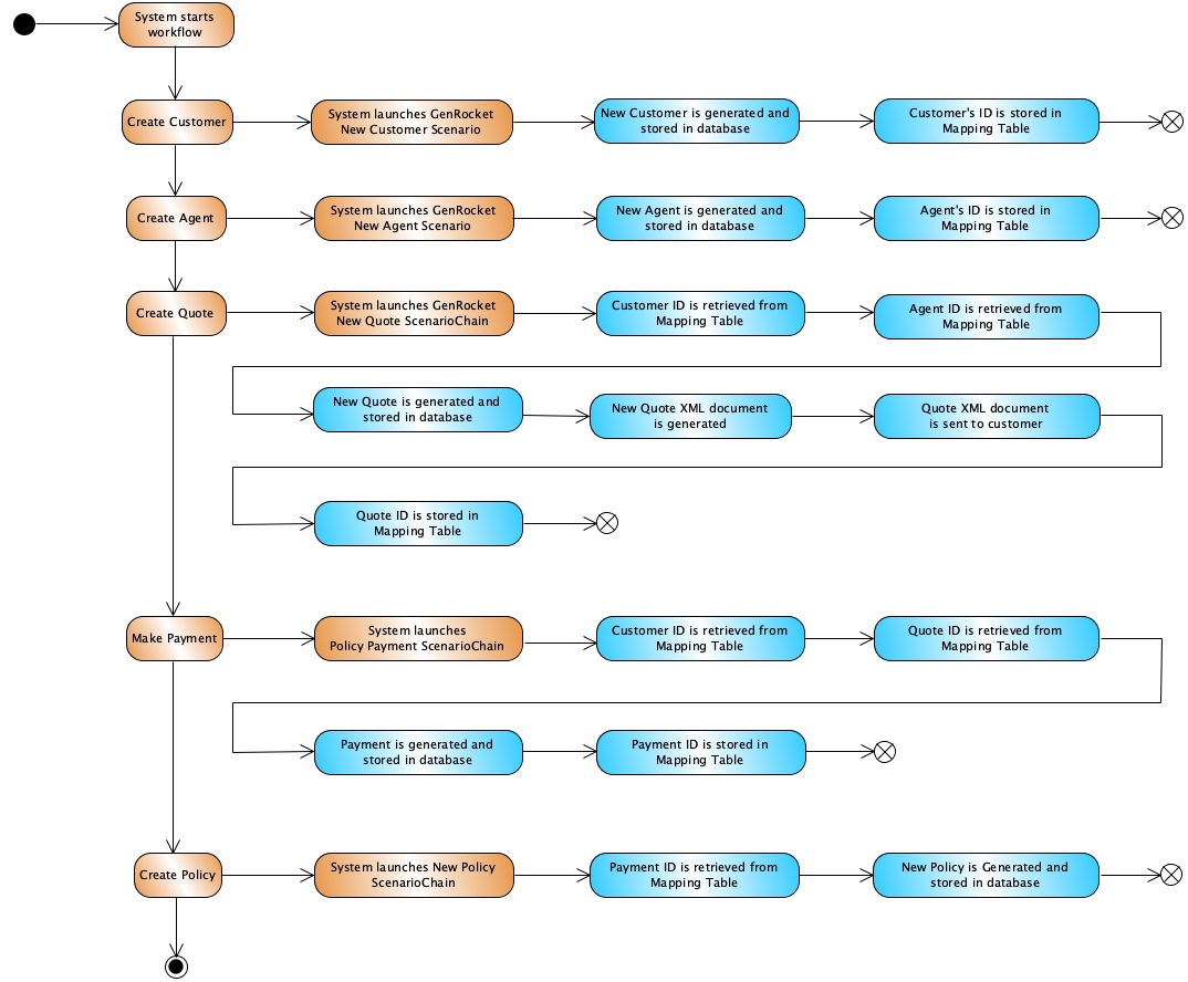
Example Workflow Activity Diagram
The Activity Diagram below describes the logical flow from one application to the next while showing the activities performed by GenRocket to store and retrieve mapped data; thus, maintaining referential integrity throughout the entire process.

Workflow Component Diagram
The Component Diagram below shows the primary components/applications that will share test data via the G-Map Server. In each step of the complex testing challenge, data is either sent to G-Map Server or pulled from the G-Map Server.

Workflow Sequence Diagram
The Sequence Diagram below describes the precise communication sequence between the component/applications and the G-Map Server. In each step of the complex testing challenge, data is either sent to G-Map Server or pulled from the G-Map Server.
